There’s a long list of reasons why email is your best bet to get high quality and engaged users back into your app. But, if you really want the full value of email, you need to insert deep linking in your email campaigns for a seamless user experience. Apps engage users on average twice as much the mobile web and provide higher click-to-install conversions. Retailers like Instacart saw a 6x increase in conversions when they deep link users from email straight into their app instead of taking them to the mobile web.
A handful of email service providers, like Responsys and Sailthru, partner with Branch to provide mutual customers with: preserved granular analytics through ESPs with robust, work-everywhere Branch deep linking. There are many reasons why ESPs choose to partner with Branch, but the biggest is the fact that they would need to build deep linking infrastructure from scratch–a daunting task best left to a platform (like Branch) that thinks of deep linking nonstop, especially to create the best user experience for your customers coming back into your app, regardless of channel.
Branch completes these partnerships technically through two ways: having ESPs turn off click tracking, thereby letting Branch links be inserted into emails, or having ESPs forward their own click tracking domains to thirdparty.bnc.lt. One ESP, Mandrill, currently doesn’t support either methodology, but this blog post will cover exactly what you and your Mandrill representative would need to accomplish deep linking for your Mandrill emails.
First, let’s start with a deeper dive of the technical solutions, and potential pitfalls. If you turn click tracking off, Mandrill has no way of knowing who clicked your email’s links, meaning they can’t accurately report on email performance. As a brief aside, click tracking refers to taking your links (essentially your call-to-actions), and wrapping them inside a link Mandrill owns. If the link is clicked, Mandrill will receive this information, and then re-route to your original link, therefore tracking the click. This leaves you with two options, really.
- Simply turn click tracking off, and replace all links with Branch links, but this doesn’t scale well because you’ll need to manually add Branch links to all emails, and you’ll miss out on the analytics you see on Mandrill’s dashboard.
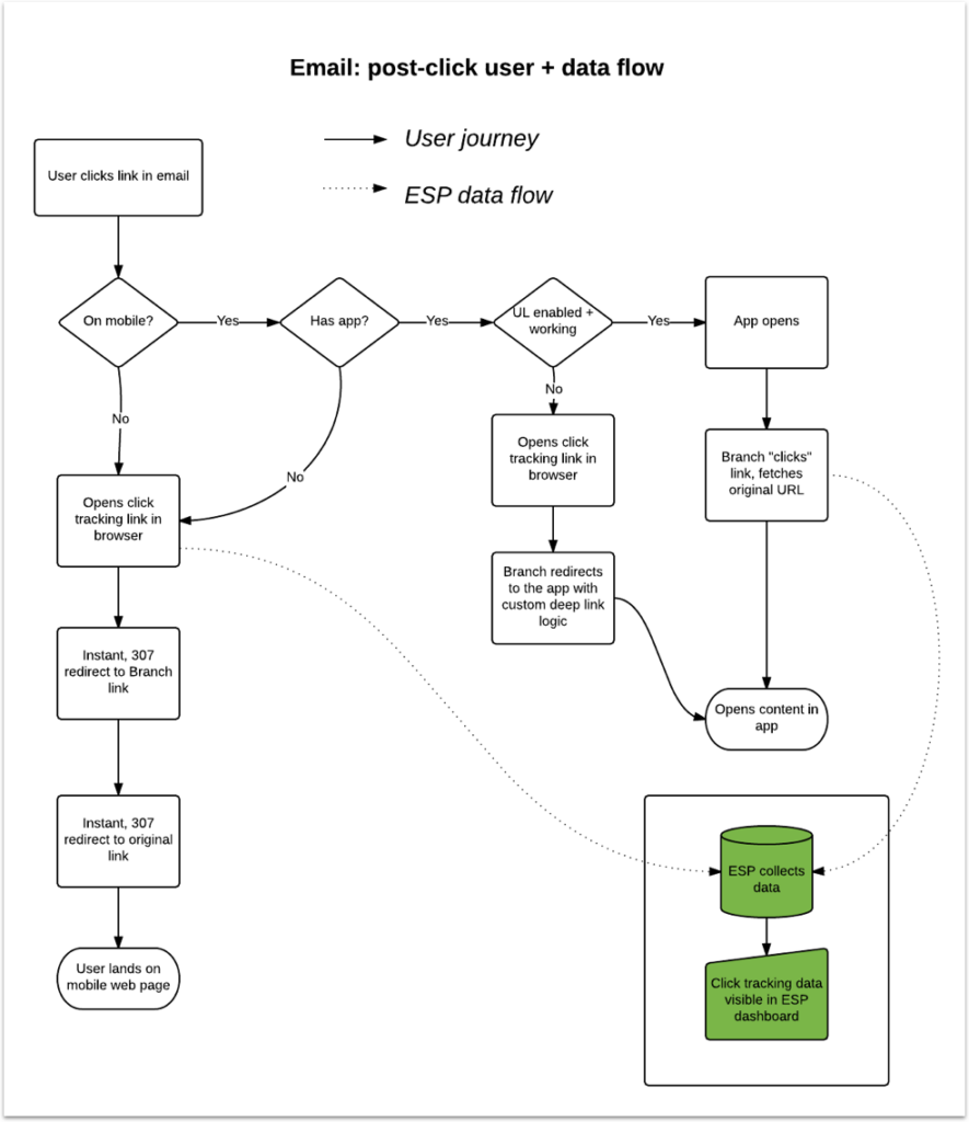
- Have Mandrill’s click tracking domains talk to Branch’s deep linking domains.
Here’s what this looks like:

So, how do you achieve this? First, you must provision a subdomain off of a domain you control. Let’s say your domain is myapp.com; you’ll want to reserve something like email-mandrill.myapp.com for tracking. Delegate this domain to Branch (simply set the CNAME of this domain to thirdparty.bnc.lt), and we will transmit information to Mandrill, as shown in the flowchart above.
At this point, your work is done, assuming you’ve implemented deep linking through Branch, and added email-mandrill.myapp.com into all iOS entitlements. However, you’ll need Mandrill’s support for this next part. Contact your Mandrill representative, or reach out to their support, asking for technical help. For Mandrill, their steps are simple. First, change your app’s click tracking domain to the reserved domain you’ve provided above. Second, provide Branch with nameservers or CNAME information of Mandrill’s own servers, so that Branch can proxy requests back to Mandrill.
As a quick aside, Mailchimp, Mandrill’s parent company, doesn’t support custom domains. Unfortunately, if you’re using Mailchimp and not Mandrill, this solution won’t work for you.
As you can see, by following these steps, you can scalably create Branch deep links while preserving analytics in your Mandrill dashboard. Click tracking is preserved, but replaced with Branch deep links, meaning your users are seamlessly brought into the app.
Ready to start deep linking all of your Mandrill campaigns? Learn more at https://help.branch.io/using-branch/page/mandrill.
